Skip to main content
Indonesia
|
English
X
Main navigation
Beranda
Profil
Visi & Misi
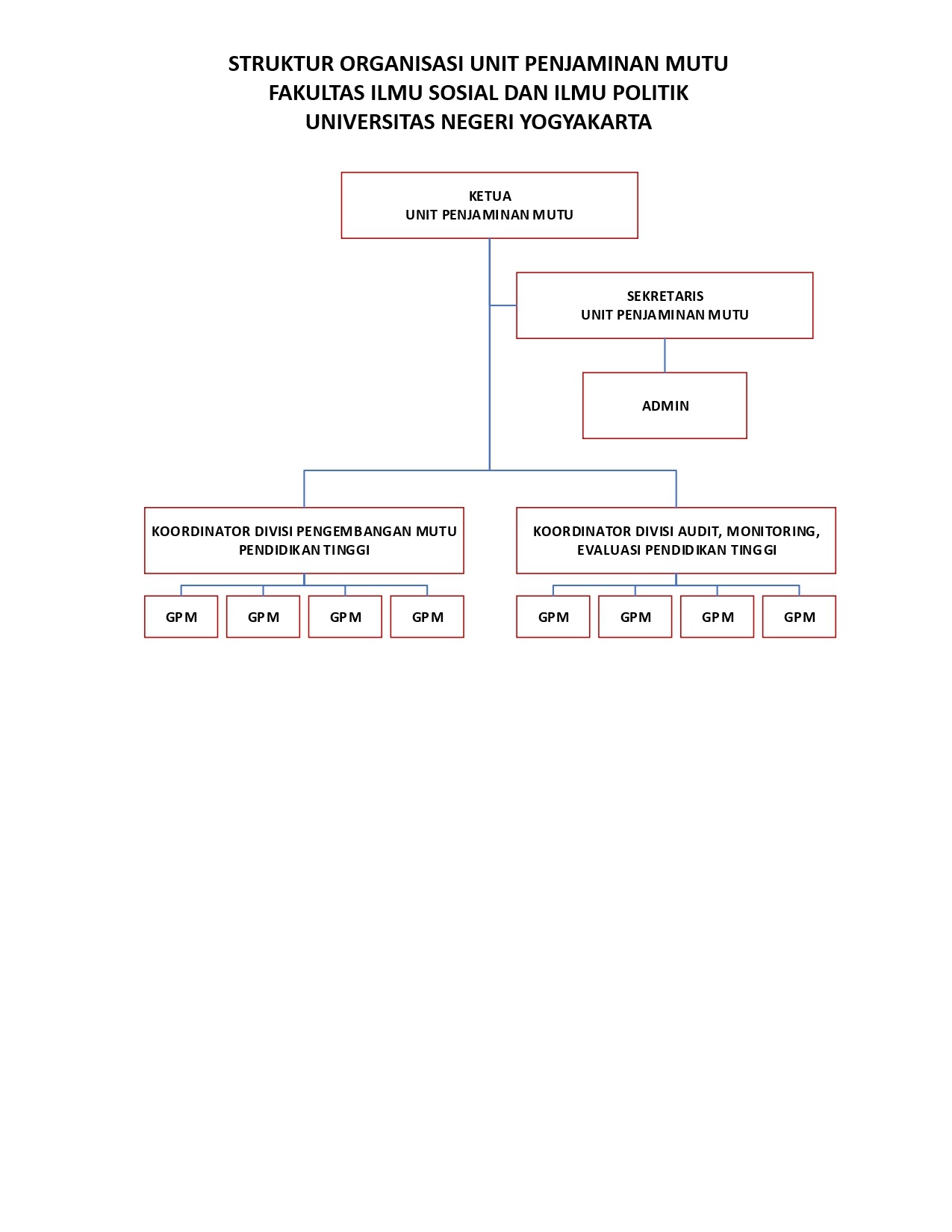
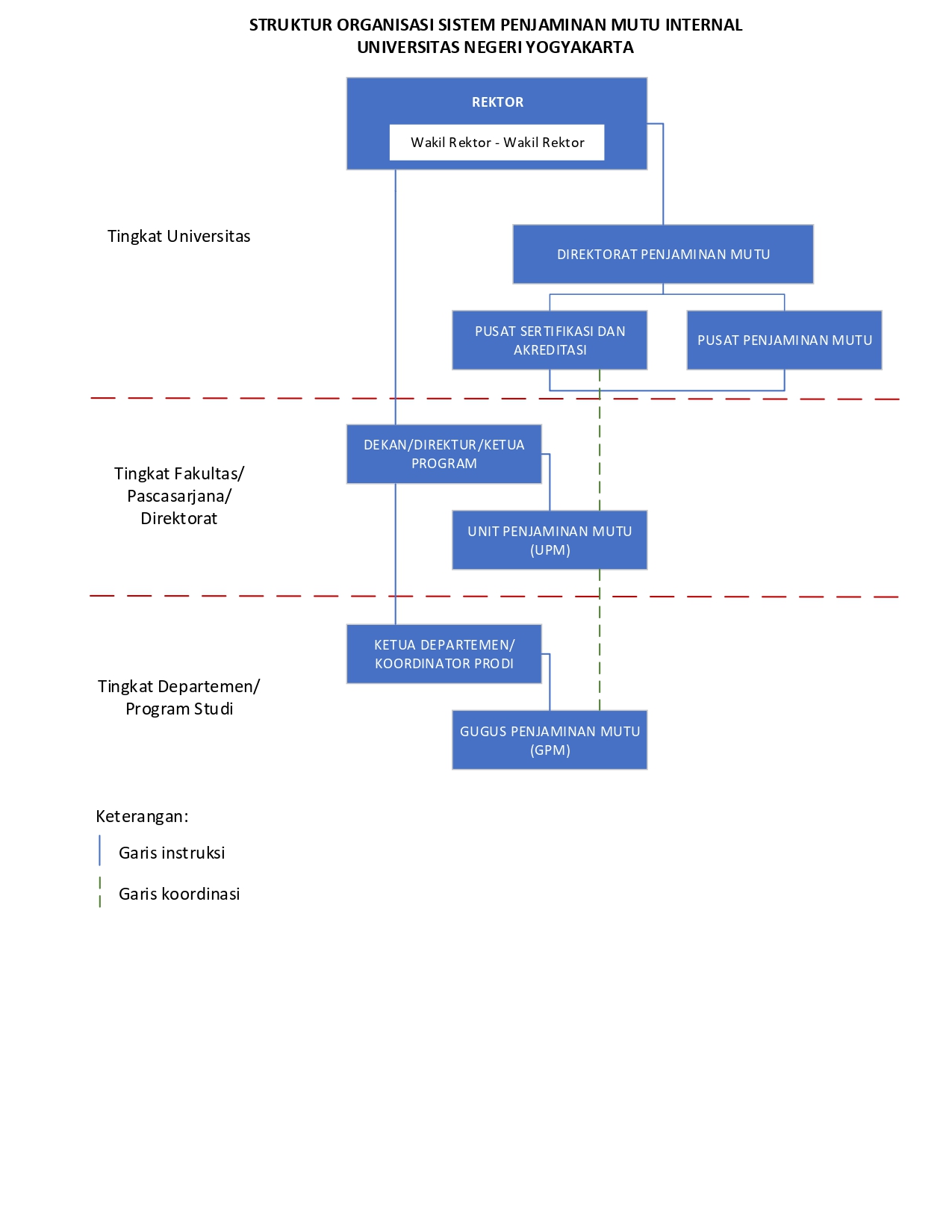
Struktur Organisasi
Tugas Pokok Fungsi
Renstra
SPMI
Dokumen SPMI
PPEPP
Sistem Informasi
AMI
Panduan AMI
SIAUDI
Rapat Tinjauan Manajemen (RTM)
Survei
Angket Kepuasan Layanan
Angket Pemahaman Visi Misi UNY
Angket Layanan
Akreditasi
Dashboard Mutu
Dokumen
Laporan Dekan
Laporan Implementasi SPMI
Laporan Monev Pembelajaran
Laporan AMI
Kontak
POB
Search
Search
Home
Struktur Organisasi
Struktur Organisasi
Share This Page